国考
全称国家公务员考试。由国家公务员局统一组织,招录机关为“中央和国家部委机关,及国家部委在各地的垂直管理单位”,编制属于国家公务员局管理,岗位分为部委岗位和基层岗位。
1.部委岗位
是各大部委招录的岗位,这一类主要以发改委工信部、教育部、财政部等以部委为主的单位。这是省部级干部的摇篮。
2.基层岗位
是各大部委在各地的垂直管理单位,这一类主要以税务总局海关部署、海事局、铁路公安、邮政管理、出入境边防等垂直管理单位设在地方的基层分局。俗称中央垂直单位。
省考
全称省级公务员考试。由各省公务员局统一组织,为省、市、县、乡四级机关招录的公务员,编制属于各省统一管理,岗位分为省市岗位和基层岗位。
1.省市岗位
指的是属于省委省政府、市委市政府直属单位。如省发改委、市发改局、省教育厅、市教育局等。这些单位是地厅级、县处级干部的摇篮。
2.基层岗位
县XX局,XX乡政府为代表的单位,是我国行政的基础骨干。
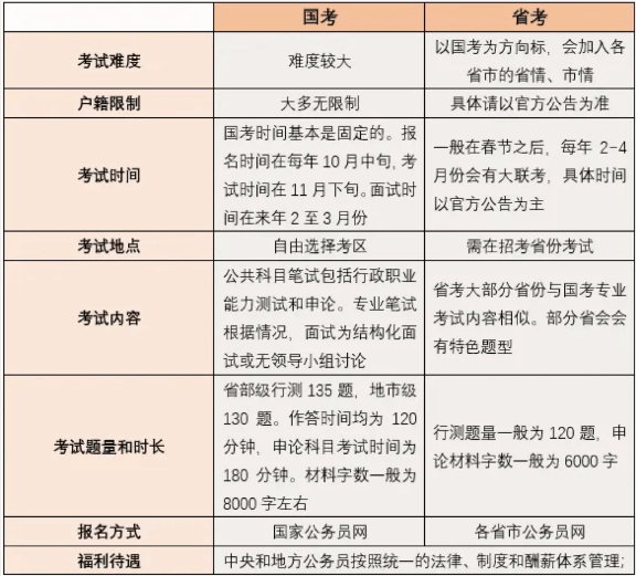
国考与省考的区别图

总之!国考难度>省考难度,国考行测题量比省考多。申论阅读材料字数也比省考多。